Официальное опубликование правовых актов
ОФИЦИАЛЬНОЕ ОПУБЛИКОВАНИЕ
Постановление Правительства Санкт-Петербурга от 19.02.2020 № 87
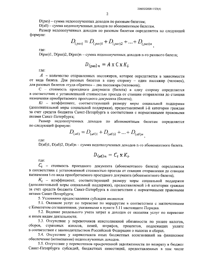
"О предоставлении в 2020 году субсидий, предусмотренных Комитету по транспорту Законом Санкт-Петербурга "О бюджете Санкт-Петербурга на 2020 год и на плановый период 2021 и 2022 годов"
Номер опубликования: 7800202002270003
Дата опубликования: 27.02.2020
Страница №25 из 28:
Увеличить