Официальное опубликование правовых актов
ОФИЦИАЛЬНОЕ ОПУБЛИКОВАНИЕ
Приказ Министерства экономического развития и инвестиций Самарской области от 08.10.2025 № 257
"О принятии Решения о порядке предоставления грантов в форме субсидий из областного бюджета юридическим лицам (за исключением субсидий государственным (муниципальным) учреждениям), индивидуальным предпринимателям – производителям товаров, работ, услуг, являющимся субъектами малого и (или) среднего предпринимательства и осуществляющим деятельность в сфере креативных индустрий"
(Зарегистрирован 08.10.2025 № МЭР-25-257)
Номер опубликования: 6301202510080006
Дата опубликования: 08.10.2025
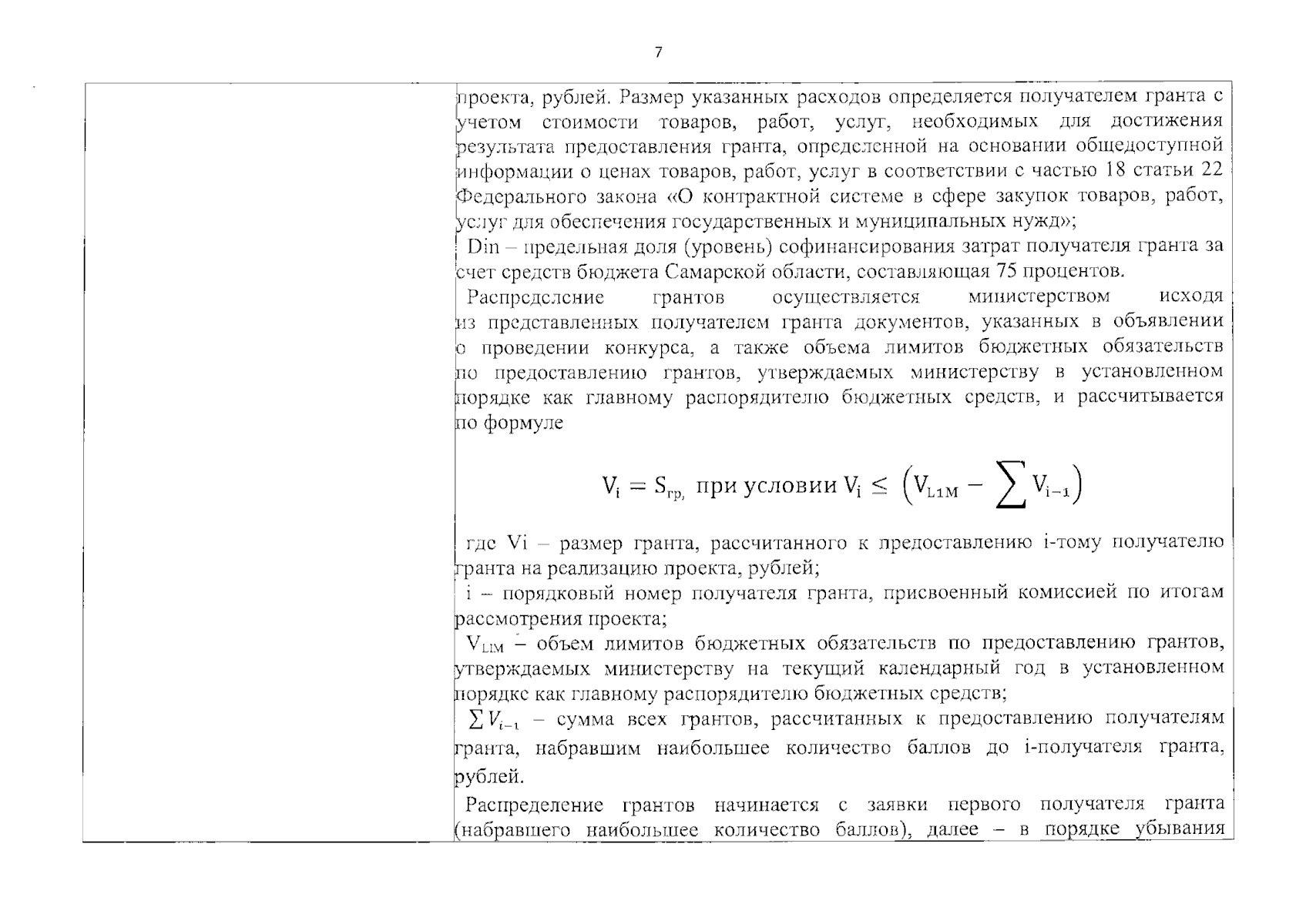
Страница №9 из 25:
Увеличить