Официальное опубликование правовых актов
ОФИЦИАЛЬНОЕ ОПУБЛИКОВАНИЕ
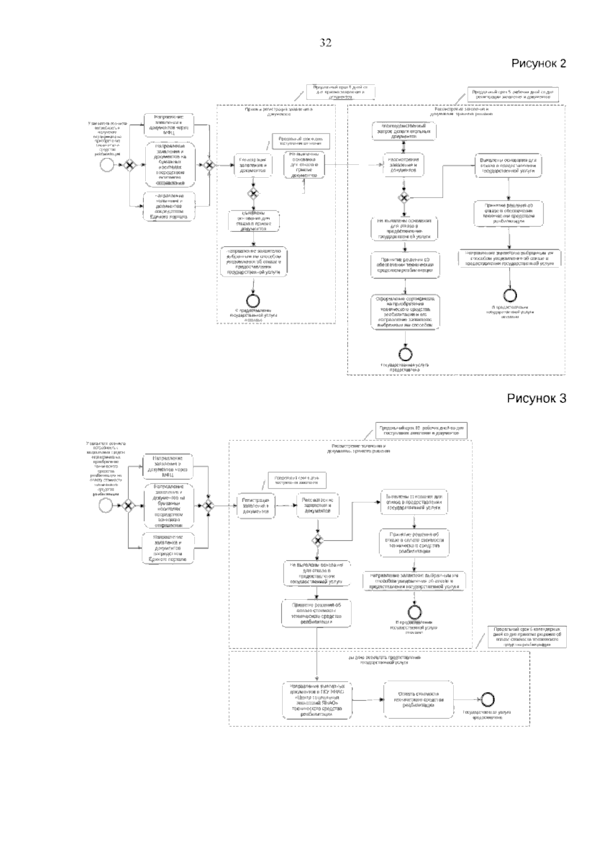
Приказ Департамента социальной защиты населения Ямало-Ненецкого автономного округа от 22.12.2025 № 177-ОД
"О внесении изменений в некоторые приказы департамента социальной защиты населения Ямало-Ненецкого автономного округа по вопросам предоставления государственных услуг"
(Зарегистрирован 23.12.2025 № 666)
Номер опубликования: 8901202512240020
Дата опубликования: 24.12.2025
Страница №33 из 68:
Увеличить