Официальное опубликование правовых актов
ОФИЦИАЛЬНОЕ ОПУБЛИКОВАНИЕ
Закон Ямало-Ненецкого автономного округа от 20.12.2022 № 146-ЗАО
"О внесении изменений в Закон Ямало-Ненецкого автономного округа "О межбюджетных отношениях в Ямало-Ненецком автономном округе"
Номер опубликования: 8900202212220022
Дата опубликования: 22.12.2022
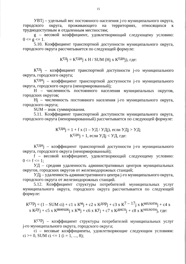
Страница №15 из 23:
Увеличить