Официальное опубликование правовых актов
ОФИЦИАЛЬНОЕ ОПУБЛИКОВАНИЕ
Постановление Правительства Ямало-Ненецкого автономного округа от 14.10.2020 № 1203-П
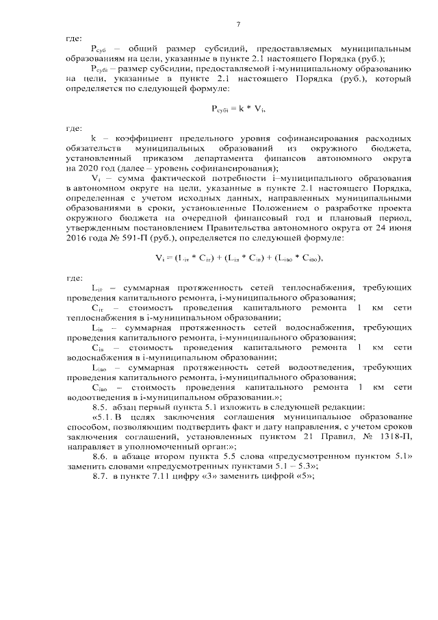
"О перераспределении бюджетных ассигнований на 2020 год и внесении изменений в государственную программу Ямало-Ненецкого автономного округа "Энергоэффективность и развитие энергетики, обеспечение качественными жилищно-коммунальными услугами населения на 2014 – 2024 годы"
Номер опубликования: 8900202010210010
Дата опубликования: 21.10.2020
Страница №9 из 17:
Увеличить