Официальное опубликование правовых актов
ОФИЦИАЛЬНОЕ ОПУБЛИКОВАНИЕ
Постановление Правительства Ямало-Ненецкого автономного округа от 13.01.2020 № 4-П
"О внесении изменений в государственную программу Ямало-Ненецкого автономного округа "Экономическое развитие и инновационная экономика на 2014 – 2021 годы" и признании утратившими силу некоторых постановлений Правительства Ямало-Ненецкого автономного округа"
Номер опубликования: 8900202001200008
Дата опубликования: 20.01.2020
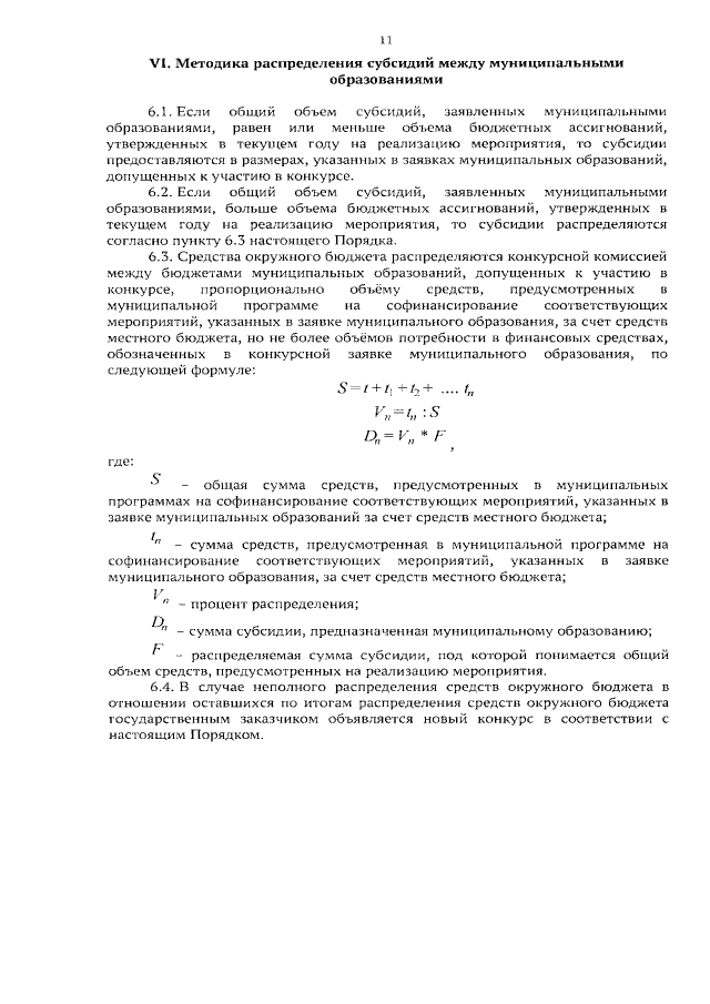
Страница №14 из 25:
Увеличить