Официальное опубликование правовых актов
ОФИЦИАЛЬНОЕ ОПУБЛИКОВАНИЕ
Постановление Правительства Ямало-Ненецкого автономного округа от 27.12.2019 № 1468-П
"О внесении изменений в Порядок определения объема и предоставления субсидии некоммерческой организации "Гарантийный фонд поддержки малого предпринимательства Ямало-Ненецкого автономного округа"
Номер опубликования: 8900201912310089
Дата опубликования: 31.12.2019
Страница №5 из 7:
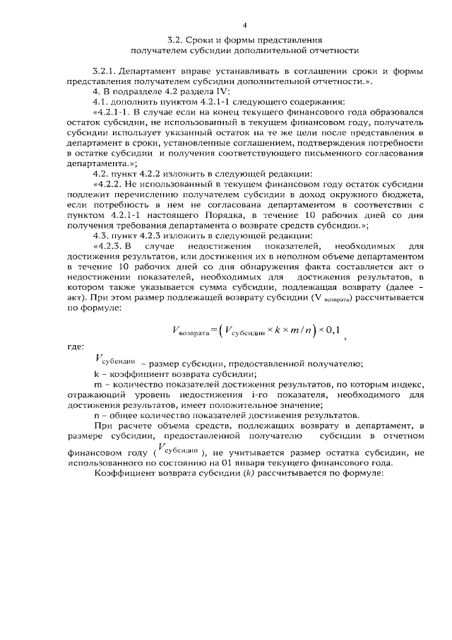
Увеличить