Официальное опубликование правовых актов
ОФИЦИАЛЬНОЕ ОПУБЛИКОВАНИЕ
Постановление Правительства Ямало-Ненецкого автономного округа от 05.12.2019 № 1274-П
"Об утверждении Правил персонифицированного финансирования дополнительного образования детей в Ямало-Ненецком автономном округе"
Номер опубликования: 8900201912120013
Дата опубликования: 12.12.2019
Страница №23 из 39:
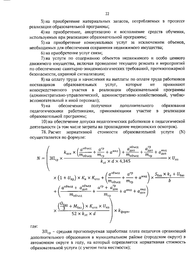
Увеличить