Официальное опубликование правовых актов
ОФИЦИАЛЬНОЕ ОПУБЛИКОВАНИЕ
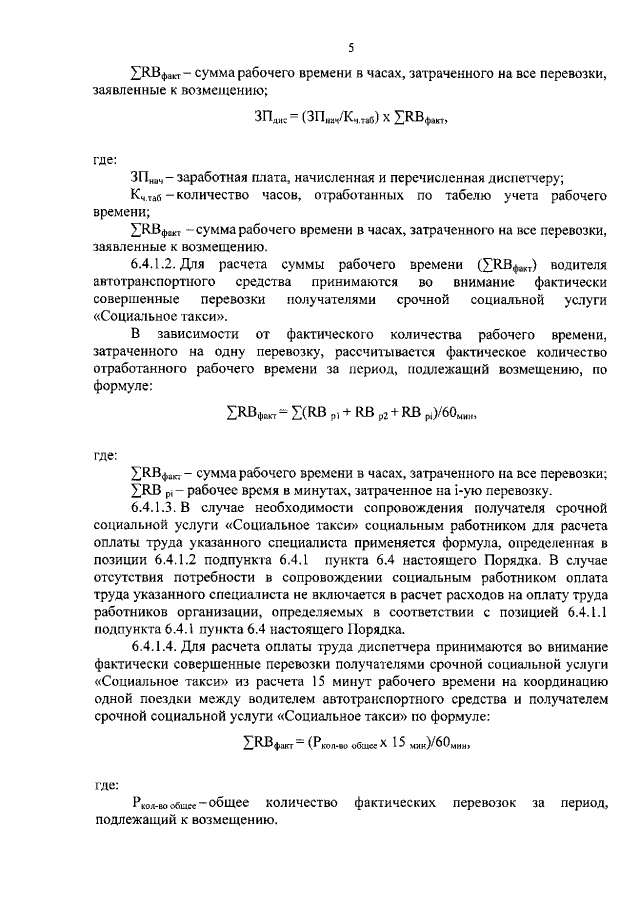
Постановление Правительства Ямало-Ненецкого автономного округа от 28.09.2018 № 1006-П
"О внесении изменений в постановление Правительства Ямало-Ненецкого автономного округа от 28 апреля 2017 года № 410-П"
Номер опубликования: 8900201810040020
Дата опубликования: 04.10.2018
Страница №6 из 14:
Увеличить