Официальное опубликование правовых актов
ОФИЦИАЛЬНОЕ ОПУБЛИКОВАНИЕ
Распоряжение Комитета по контролю за имуществом Санкт-Петербурга от 09.11.2023 № 72-р
"Об утверждении Порядка определения платы за оказанные услуги и (или) выполненные работы при осуществлении Санкт-Петербургским государственным казенным учреждением "Центр повышения эффективности использования государственного имущества", в отношении которого Комитет по контролю за имуществом Санкт-Петербурга осуществляет функции и полномочия учредителя, приносящей доходы деятельности"
(Зарегистрирован 14.11.2023 № 36179)
Номер опубликования: 7801202311170004
Дата опубликования: 17.11.2023
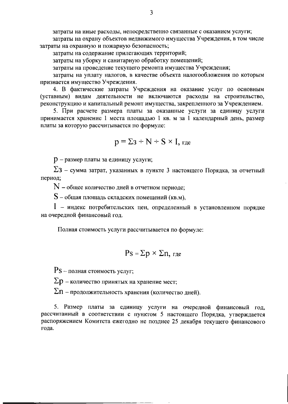
Страница №3 из 3:
Увеличить