Официальное опубликование правовых актов
ОФИЦИАЛЬНОЕ ОПУБЛИКОВАНИЕ
Распоряжение Комитета по экономической политике и стратегическому планированию Санкт-Петербурга от 14.11.2022 № 266-р
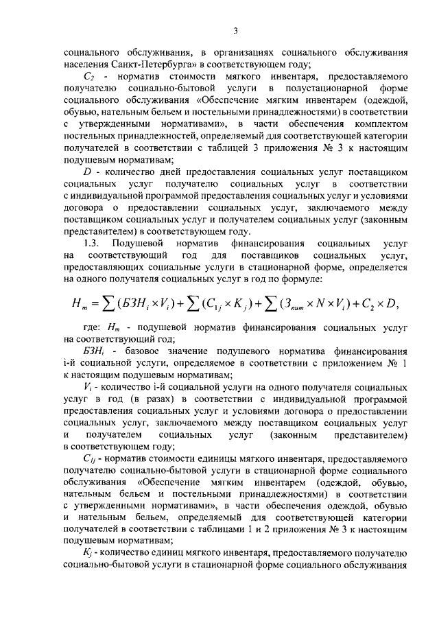
"Об утверждении подушевых нормативов финансирования социальных услуг на 2023 год и на плановый период 2024 и 2025 годов"
Номер опубликования: 7801202211170002
Дата опубликования: 17.11.2022
Страница №4 из 36:
Увеличить