Официальное опубликование правовых актов
ОФИЦИАЛЬНОЕ ОПУБЛИКОВАНИЕ
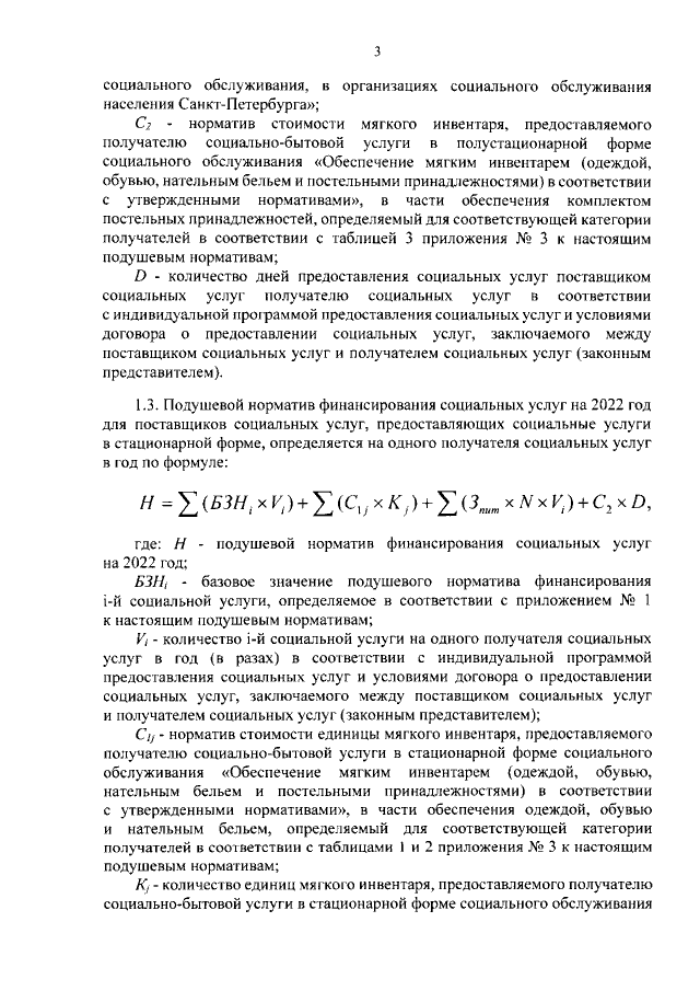
Распоряжение Комитета по экономической политике и стратегическому планированию Санкт-Петербурга от 15.11.2021 № 247-р
"Об утверждении подушевых нормативов финансирования социальных услуг на 2022 год"
Номер опубликования: 7801202111220004
Дата опубликования: 22.11.2021
Страница №4 из 35:
Увеличить