Официальное опубликование правовых актов
ОФИЦИАЛЬНОЕ ОПУБЛИКОВАНИЕ
Распоряжение Комитета по тарифам Санкт-Петербурга от 16.11.2018 № 140-р
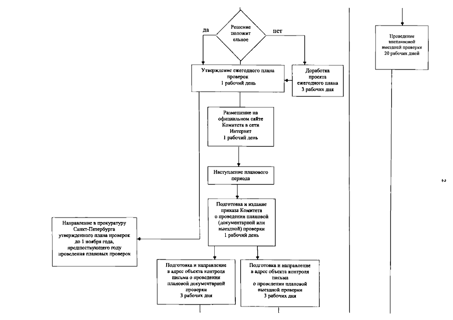
"Об утверждении Административного регламента Комитета по тарифам Санкт-Петербурга по исполнению государственной функции по осуществлению регионального государственного контроля за целевым использованием финансовых средств, полученных в результате введения специальных надбавок к тарифам на транспортировку газа по газораспределительным сетям, предназначенных для финансирования программ газификации жилищно-коммунального хозяйства"
Номер опубликования: 7801201811220001
Дата опубликования: 22.11.2018
Страница №35 из 46:
Увеличить