Официальное опубликование правовых актов
ОФИЦИАЛЬНОЕ ОПУБЛИКОВАНИЕ
Приказ Департамента по управлению государственной собственностью Томской области от 28.03.2024 № 9
"О внесении изменения в приказ Департамента по управлению государственной собственностью Томской области от 15.12.2017 № 68"
(Зарегистрирован 29.03.2024 № 380-51/2024)
Номер опубликования: 7001202404010008
Дата опубликования: 01.04.2024
Страница №30 из 67:
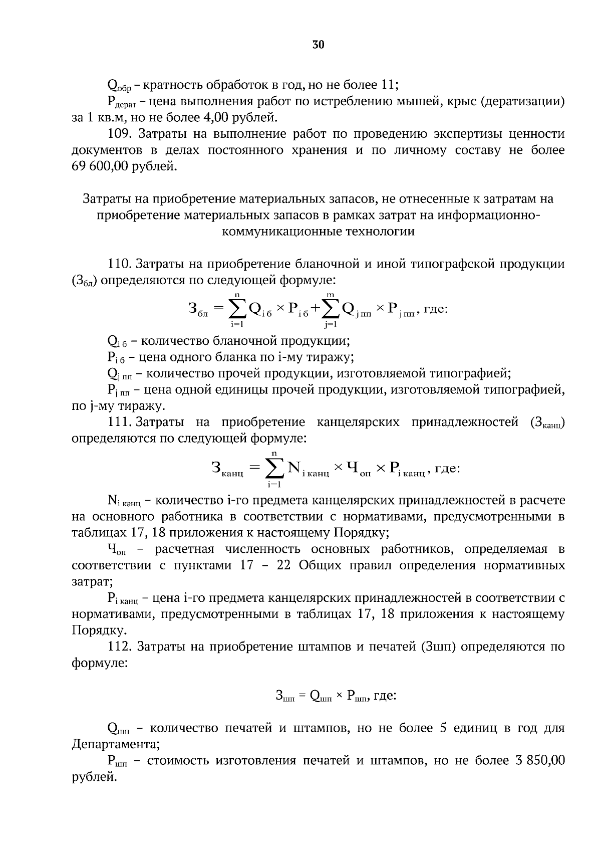
Увеличить