Официальное опубликование правовых актов
ОФИЦИАЛЬНОЕ ОПУБЛИКОВАНИЕ
Приказ Департамента инвестиций Томской области от 23.10.2023 № 09
"О внесении изменений в приказ Департамента инвестиций Томской области от 14.04.2021 № 05"
(Зарегистрирован 24.10.2023 № 991-20/2023)
Номер опубликования: 7001202310260001
Дата опубликования: 26.10.2023
Страница №5 из 41:
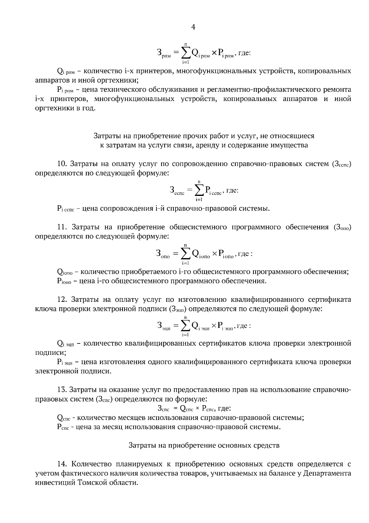
Увеличить