Официальное опубликование правовых актов
ОФИЦИАЛЬНОЕ ОПУБЛИКОВАНИЕ
Приказ Департамента по управлению государственной собственностью Томской области от 03.10.2022 № 33
"О внесении изменения в приказ Департамента по управлению государственной собственностью Томской области от 15.12.2017 № 68"
Номер опубликования: 7001202210040001
Дата опубликования: 04.10.2022
Страница №25 из 58:
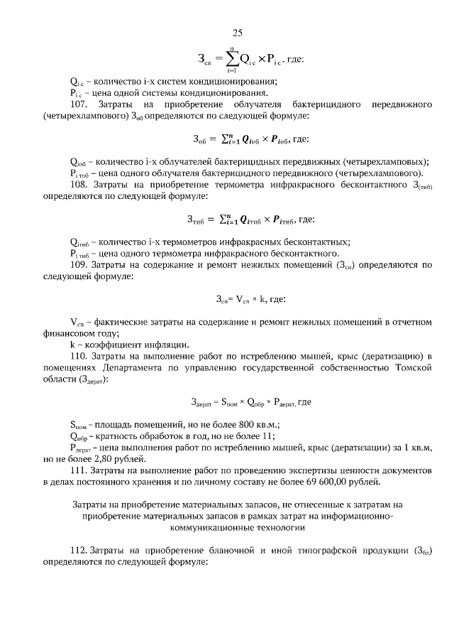
Увеличить