Официальное опубликование правовых актов
ОФИЦИАЛЬНОЕ ОПУБЛИКОВАНИЕ
Приказ Департамента инвестиций Томской области от 30.09.2022 № 11
"О внесении изменений в приказ Департамента инвестиций Томской области от 14.04.2021 № 05"
Номер опубликования: 7001202210030001
Дата опубликования: 03.10.2022
Страница №10 из 42:
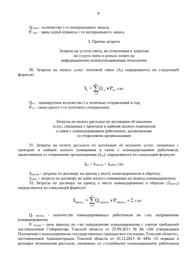
Увеличить