Официальное опубликование правовых актов
ОФИЦИАЛЬНОЕ ОПУБЛИКОВАНИЕ
Приказ Департамента инвестиций Томской области от 29.06.2022 № 09
"О внесении изменений в приказ Департамента инвестиций Томской области от 14.04.2021 № 05"
Номер опубликования: 7001202206290003
Дата опубликования: 29.06.2022
Страница №8 из 43:
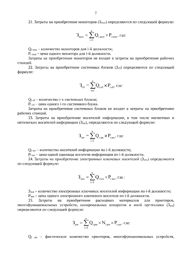
Увеличить