Официальное опубликование правовых актов
ОФИЦИАЛЬНОЕ ОПУБЛИКОВАНИЕ
Приказ Департамента социальной защиты населения Томской области от 04.05.2022 № 14
"О внесении изменения в приказ Департамента социальной защиты населения Томской области от 31.03.2016 № 10"
Номер опубликования: 7001202205050001
Дата опубликования: 05.05.2022
Страница №36 из 39:
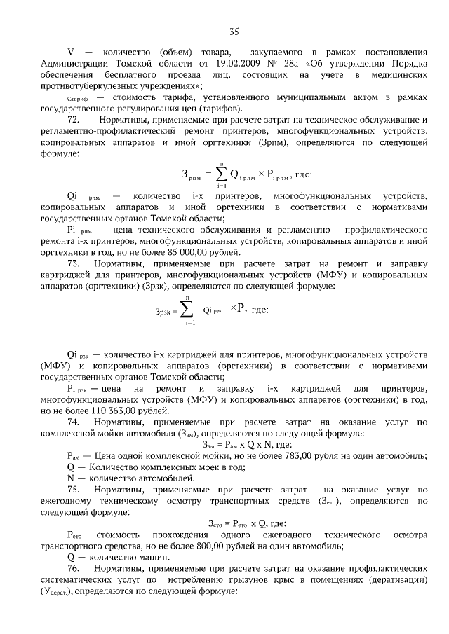
Увеличить