Официальное опубликование правовых актов
ОФИЦИАЛЬНОЕ ОПУБЛИКОВАНИЕ
Приказ Комитета по обеспечению деятельности мировых судей Томской области от 26.04.2022 № 3
"Об утверждении правил определения нормативных затрат на обеспечение функций Комитета по обеспечению деятельности мировых судей Томской области, а также перечня отдельных видов товаров, работ, услуг, в отношении которых устанавливаются потребительские свойства (в том числе качество) и иные характеристики (в том числе предельные цены товаров, работ, услуг)"
Номер опубликования: 7001202204260009
Дата опубликования: 26.04.2022
Страница №18 из 48:
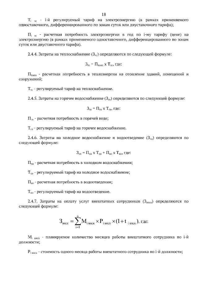
Увеличить