Официальное опубликование правовых актов
ОФИЦИАЛЬНОЕ ОПУБЛИКОВАНИЕ
Приказ Департамента по управлению государственной собственностью Томской области от 08.04.2022 № 7
"О внесении изменения в приказ Департамента по управлению государственной собственностью Томской области от 15.12.2017 № 68"
Номер опубликования: 7001202204080016
Дата опубликования: 08.04.2022
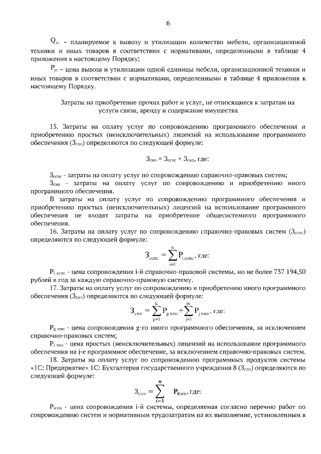
Страница №6 из 56:
Увеличить