Официальное опубликование правовых актов
ОФИЦИАЛЬНОЕ ОПУБЛИКОВАНИЕ
Приказ Департамента финансово-ресурсного обеспечения Администрации Томской области от 30.03.2022 № 37/03–8
"О внесении изменения в приказ Департамента финансово-ресурсного обеспечения Администрации Томской области от 15.11.2021 № 37/03–17"
Номер опубликования: 7001202203300008
Дата опубликования: 30.03.2022
Страница №11 из 50:
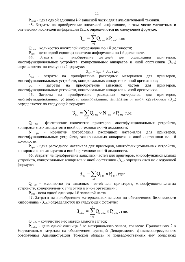
Увеличить