Официальное опубликование правовых актов
ОФИЦИАЛЬНОЕ ОПУБЛИКОВАНИЕ
Приказ Департамента социальной защиты населения Томской области от 30.11.2021 № 30
"О внесении изменения в приказ Департамента социальной защиты населения Томской области от 31.03.2016 № 10"
Номер опубликования: 7001202111300001
Дата опубликования: 30.11.2021
Страница №36 из 38:
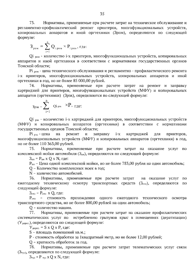
Увеличить