Официальное опубликование правовых актов
ОФИЦИАЛЬНОЕ ОПУБЛИКОВАНИЕ
Постановление Администрации Томской области от 27.09.2024 № 416а
"О внесении изменений в постановление Администрации Томской области от 27.09.2019 № 345а"
Номер опубликования: 7000202409300005
Дата опубликования: 30.09.2024
Страница №7 из 15:
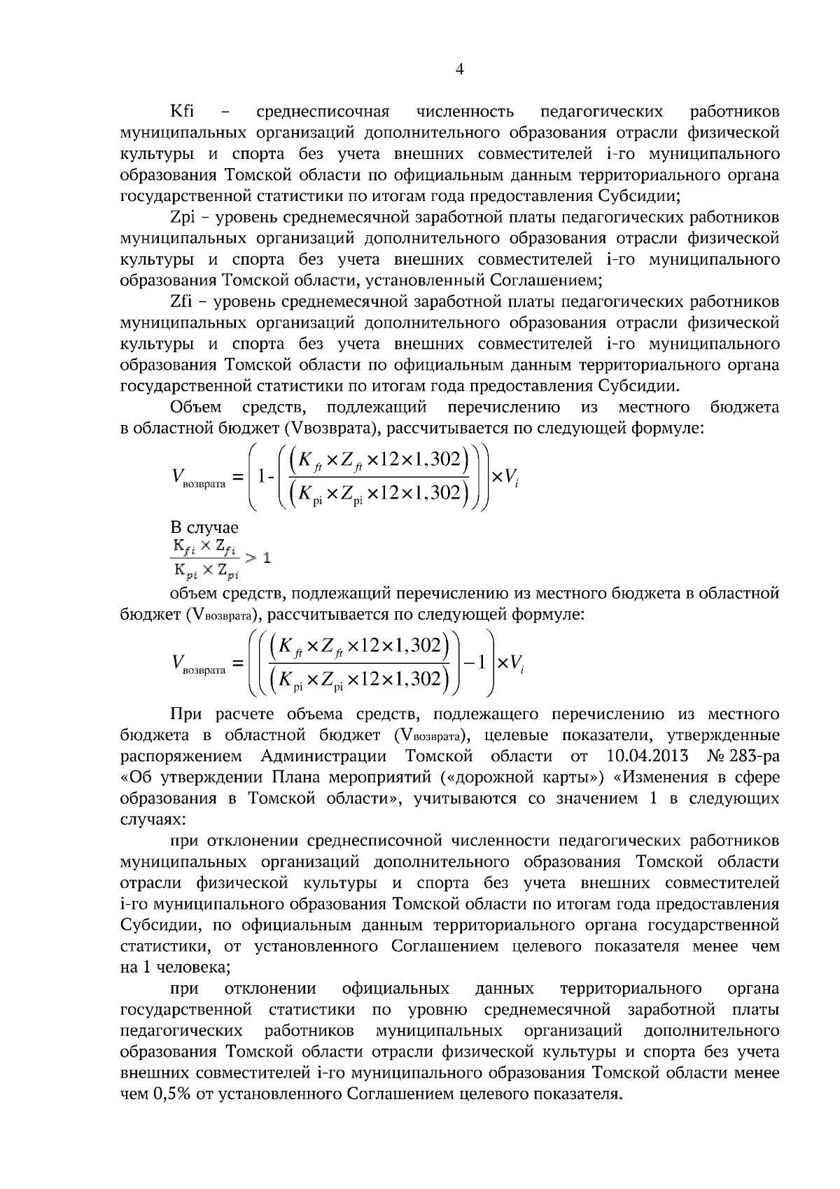
Увеличить