Официальное опубликование правовых актов
ОФИЦИАЛЬНОЕ ОПУБЛИКОВАНИЕ
Постановление Администрации Томской области от 18.10.2023 № 483а
"О внесении изменения в постановление Администрации Томской области от 27.09.2019 № 347а"
Номер опубликования: 7000202310200004
Дата опубликования: 20.10.2023
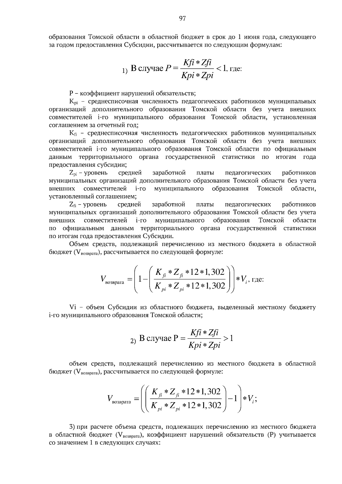
Страница №98 из 109:
Увеличить