Официальное опубликование правовых актов
ОФИЦИАЛЬНОЕ ОПУБЛИКОВАНИЕ
Постановление Администрации Томской области от 16.09.2021 № 386а
"О внесении изменений в постановление Администрации Томской области от 30.04.2020 № 205а"
Номер опубликования: 7000202109200001
Дата опубликования: 20.09.2021
Страница №10 из 22:
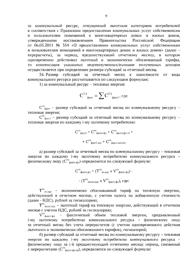
Увеличить