Постановление Администрации Томской области от 30.04.2020 № 205а
"Об утверждении порядка предоставления субсидий на возмещение недополученных доходов ресурсоснабжающих организаций, возникающих в результате установления льготного тарифа на коммунальный ресурс"
"Об утверждении порядка предоставления субсидий на возмещение недополученных доходов ресурсоснабжающих организаций, возникающих в результате установления льготного тарифа на коммунальный ресурс"
Номер опубликования: 7000202005070002
Дата опубликования:
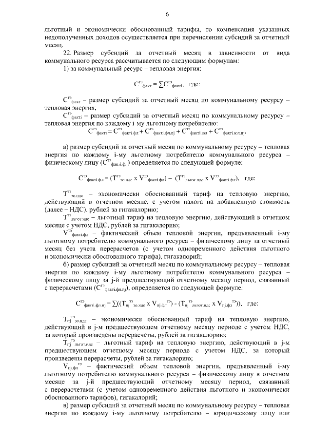
07.05.2020
