Официальное опубликование правовых актов
ОФИЦИАЛЬНОЕ ОПУБЛИКОВАНИЕ
Постановление Администрации Томской области от 25.10.2018 № 416а
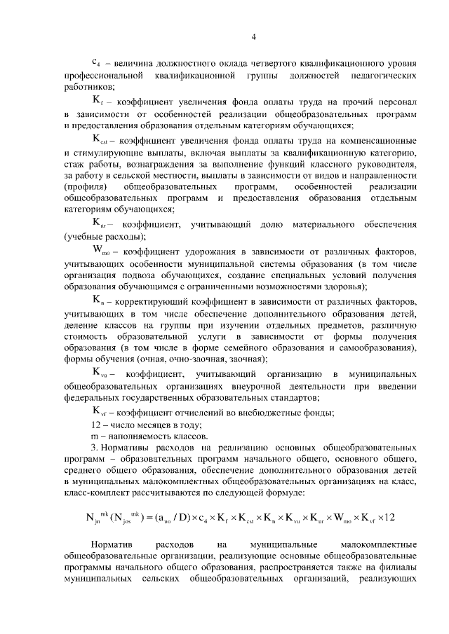
"Об утверждении Методики определения размера субвенций местным бюджетам на обеспечение государственных гарантий реализации прав на получение общедоступного и бесплатного дошкольного, начального общего, основного общего, среднего общего образования в муниципальных общеобразовательных организациях в Томской области, обеспечение дополнительного образования детей в муниципальных общеобразовательных организациях в Томской области и определении нормативов расходов на обеспечение государственных гарантий реализации прав"
Номер опубликования: 7000201810300001
Дата опубликования: 30.10.2018
Страница №7 из 44:
Увеличить