Официальное опубликование правовых актов
ОФИЦИАЛЬНОЕ ОПУБЛИКОВАНИЕ
Постановление Администрации Томской области от 24.10.2018 № 415а
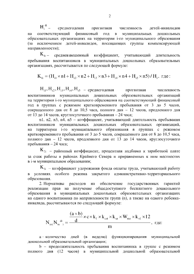
"Об утверждении Методики определения размера субвенций местным бюджетам на обеспечение государственных гарантий реализации прав на получение общедоступного и бесплатного дошкольного образования в муниципальных дошкольных образовательных организациях в Томской области и определении нормативов расходов на обеспечение государственных гарантий реализации прав"
Номер опубликования: 7000201810260001
Дата опубликования: 26.10.2018
Страница №4 из 10:
Увеличить