Официальное опубликование правовых актов
ОФИЦИАЛЬНОЕ ОПУБЛИКОВАНИЕ
Постановление Администрации Томской области от 10.09.2018 № 340а
"О внесении изменений в постановление Администрации Томской области от 30.12.2015 № 489а"
Номер опубликования: 7000201809120034
Дата опубликования: 12.09.2018
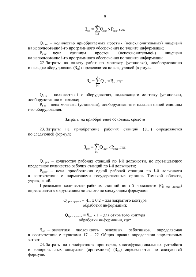
Страница №10 из 34:
Увеличить