Официальное опубликование правовых актов
ОФИЦИАЛЬНОЕ ОПУБЛИКОВАНИЕ
Постановление Администрации Томской области от 14.10.2015 № 371а
"О порядке перерасчета субвенций из областного бюджета местным бюджетам в сфере образования"
Номер опубликования: 7000201510190006
Дата опубликования: 19.10.2015
Страница №7 из 13:
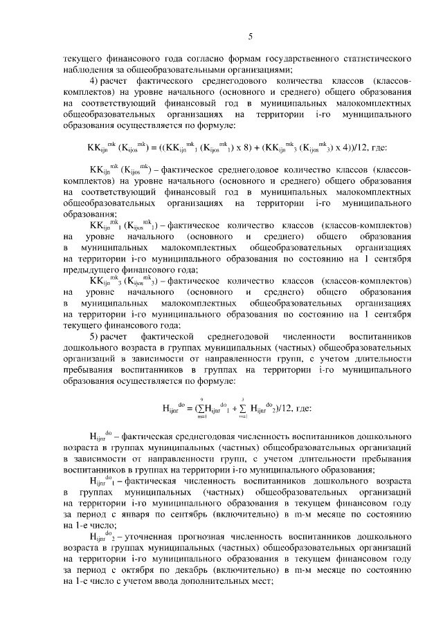
Увеличить