Официальное опубликование правовых актов
ОФИЦИАЛЬНОЕ ОПУБЛИКОВАНИЕ
Приказ Министерства социальной политики Свердловской области от 31.10.2022 № 411
"О внесении изменений в Методику прогнозирования поступлений доходов областного бюджета, администрируемых Министерством социальной политики Свердловской области, утвержденную приказом Министерства социальной политики Свердловской области от 06.09.2016 № 481"
Номер опубликования: 6601202211010001
Дата опубликования: 01.11.2022
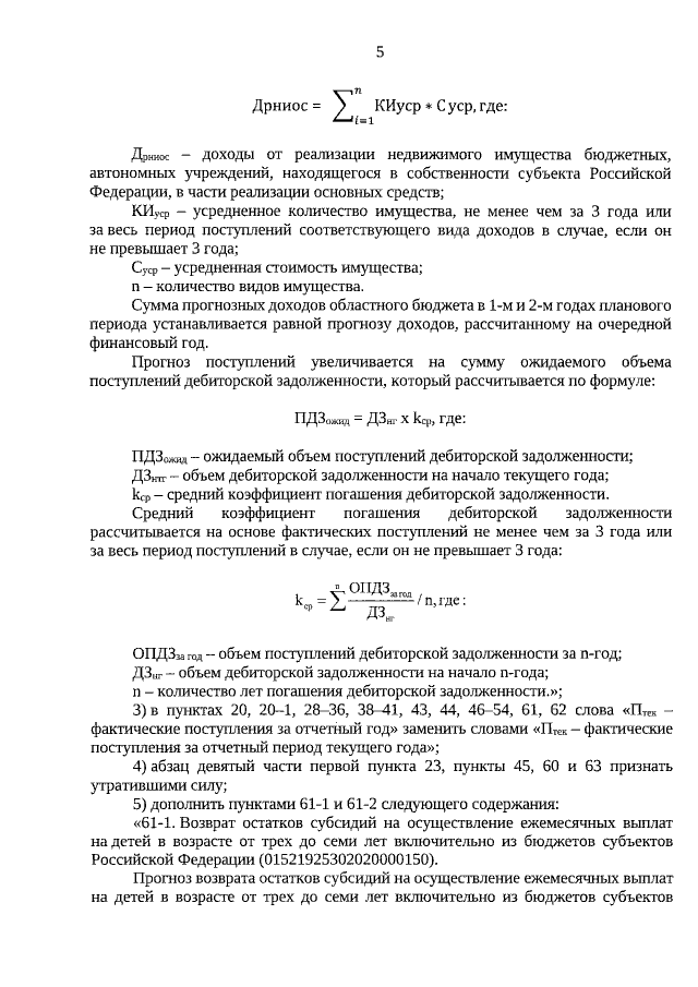
Страница №5 из 9:
Увеличить