Официальное опубликование правовых актов
ОФИЦИАЛЬНОЕ ОПУБЛИКОВАНИЕ
Приказ Министерства социальной политики Свердловской области от 22.04.2019 № 121
"О внесении изменений в приказ Министерства социальной политики Свердловской области от 06.09.2016 № 481 "Об утверждении Методики прогнозирования поступлений доходов областного бюджета, администрируемых Министерством социальной политики Свердловской области"
Номер опубликования: 6601201904230004
Дата опубликования: 23.04.2019
Страница №25 из 49:
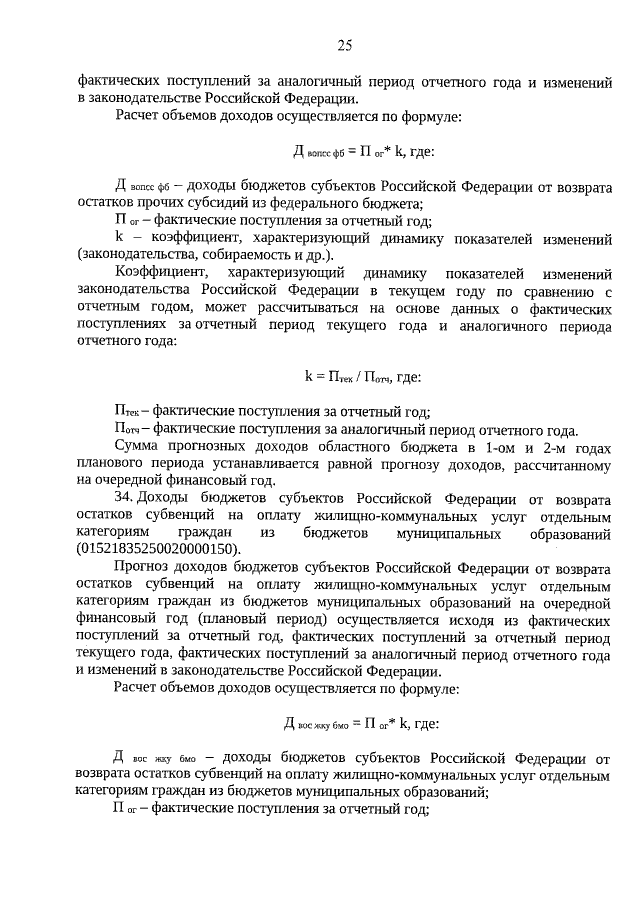
Увеличить