Официальное опубликование правовых актов
ОФИЦИАЛЬНОЕ ОПУБЛИКОВАНИЕ
Постановление Правительства Свердловской области от 18.02.2021 № 81-ПП
"Об утверждении Порядка определения и обоснования начальной (максимальной) цены государственного контракта, предусматривающего встречные инвестиционные обязательства поставщика-инвестора по созданию или модернизации и (или) освоению производства товара на территории Свердловской области при планировании закупок для обеспечения государственных нужд Свердловской области"
Номер опубликования: 6600202102250022
Дата опубликования: 25.02.2021
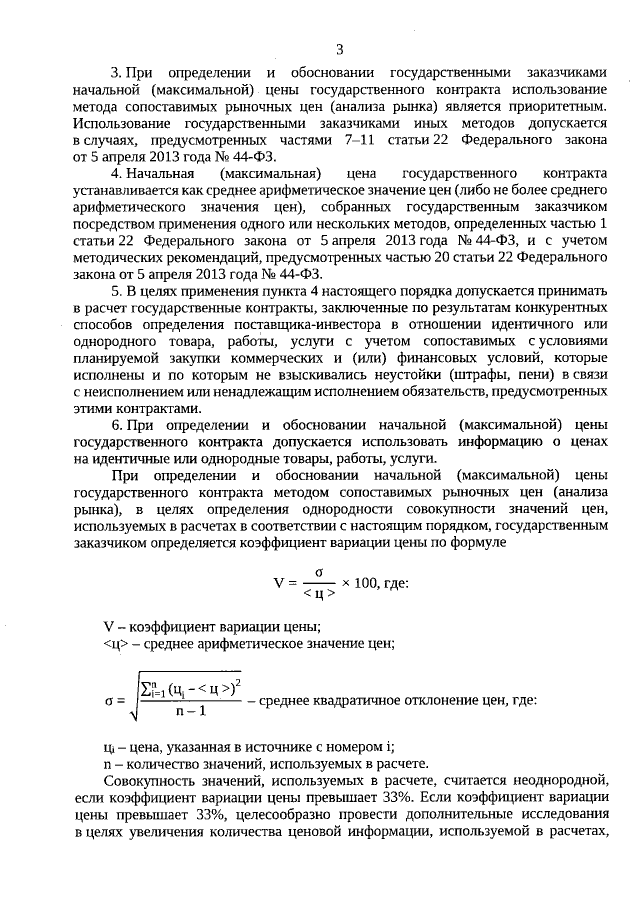
Страница №3 из 4:
Увеличить