Официальное опубликование правовых актов
ОФИЦИАЛЬНОЕ ОПУБЛИКОВАНИЕ
Постановление Правительства Свердловской области от 30.04.2020 № 281-ПП
"О внесении изменений в государственную программу Свердловской области "Развитие транспортного комплекса Свердловской области до 2024 года", утвержденную постановлением Правительства Свердловской области от 25.01.2018 № 28-ПП"
Номер опубликования: 6600202005060025
Дата опубликования: 06.05.2020
Страница №134 из 147:
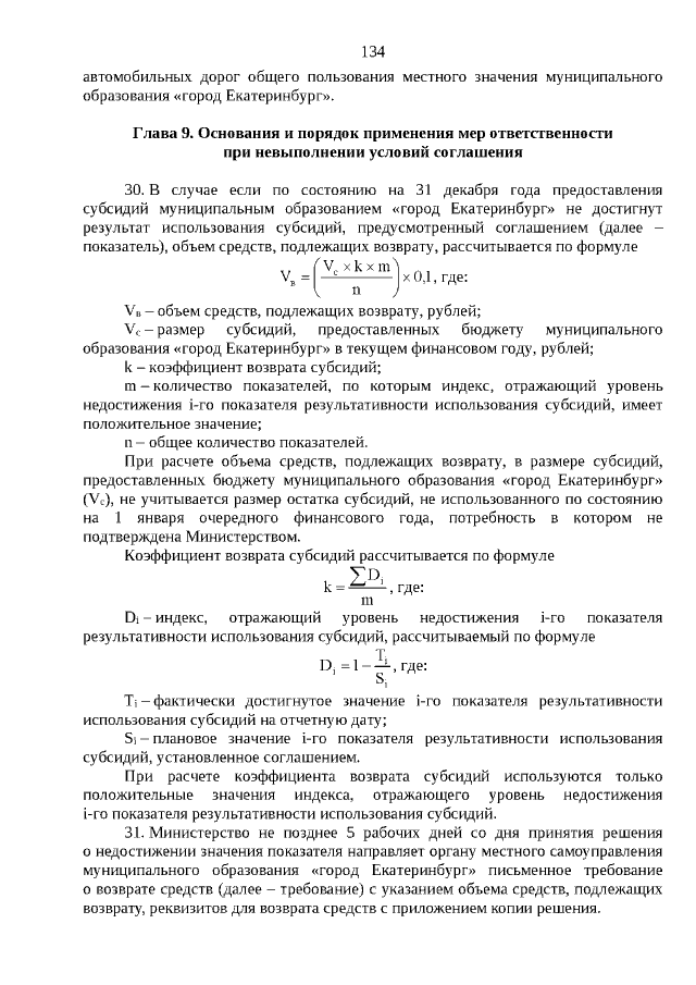
Увеличить