Официальное опубликование правовых актов
ОФИЦИАЛЬНОЕ ОПУБЛИКОВАНИЕ
Постановление Правительства Самарской области от 06.04.2023 № 272
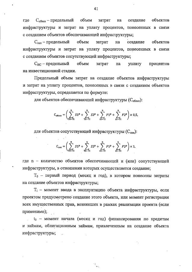
"Об утверждении Порядка предоставления субсидий из бюджета Самарской области организациям, реализующим проекты, в рамках осуществления инвестиционных проектов, в отношении которых заключены соглашения о защите и поощрении капиталовложений"
Номер опубликования: 6300202304110012
Дата опубликования: 11.04.2023
Страница №43 из 49:
Увеличить