Официальное опубликование правовых актов
ОФИЦИАЛЬНОЕ ОПУБЛИКОВАНИЕ
Постановление Правительства Ростовской области от 16.02.2026 № 126
"Об утверждении Порядка осуществления отдельных государственных полномочий Ростовской области в сфере государственного регулирования тарифов на перевозку пассажиров и багажа"
Номер опубликования: 6100202602170002
Дата опубликования: 17.02.2026
Страница №7 из 11:
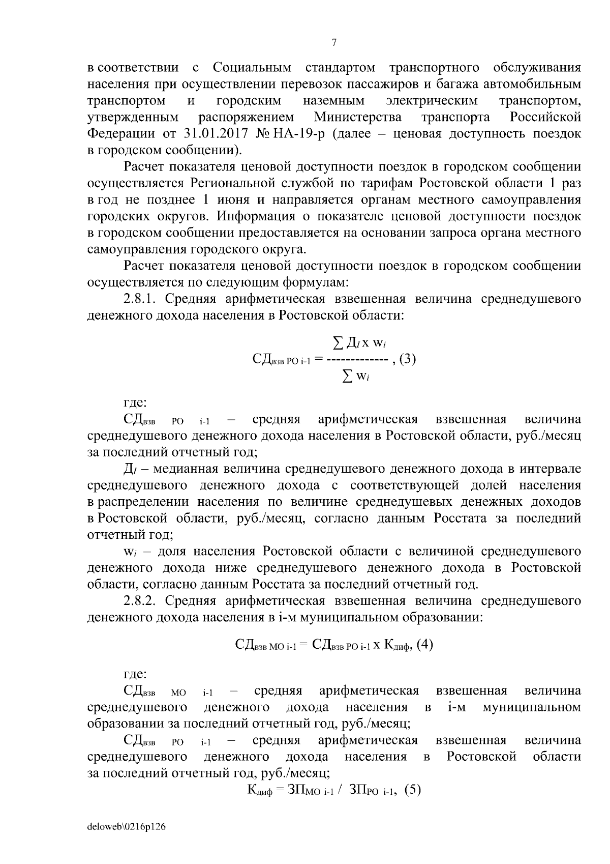
Увеличить