Официальное опубликование правовых актов
ОФИЦИАЛЬНОЕ ОПУБЛИКОВАНИЕ
Постановление Правительства Ростовской области от 23.10.2023 № 739
"О внесении изменений в постановление Правительства Ростовской области от 22.03.2012 № 218"
Номер опубликования: 6100202310250004
Дата опубликования: 25.10.2023
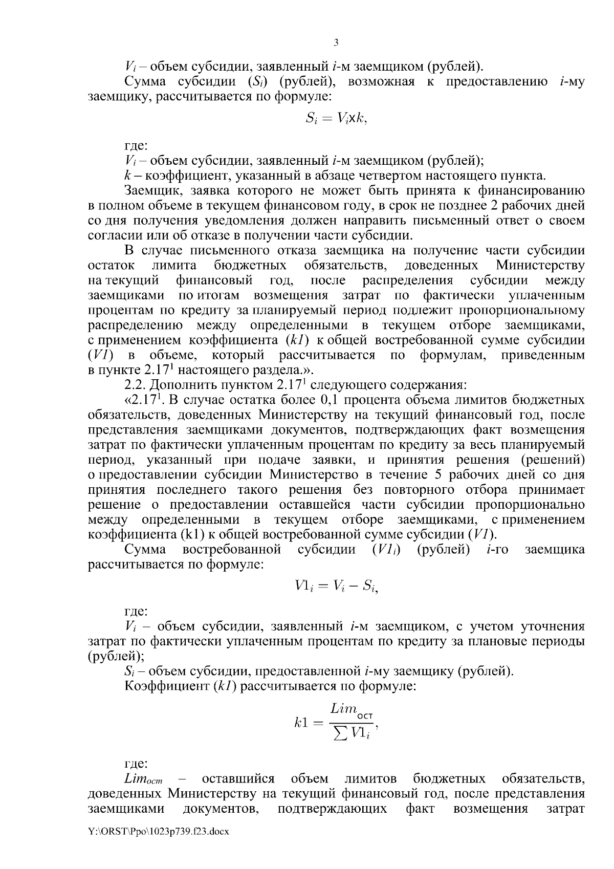
Страница №3 из 4:
Увеличить