Официальное опубликование правовых актов
ОФИЦИАЛЬНОЕ ОПУБЛИКОВАНИЕ
Постановление Правительства Ростовской области от 22.05.2023 № 373
"О внесении изменений в постановление Правительства Ростовской области от 17.10.2018 № 645"
Номер опубликования: 6100202305240011
Дата опубликования: 24.05.2023
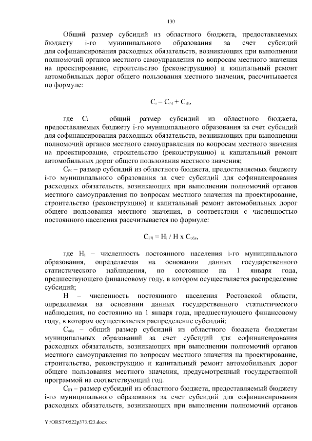
Страница №130 из 187:
Увеличить