Официальное опубликование правовых актов
ОФИЦИАЛЬНОЕ ОПУБЛИКОВАНИЕ
Постановление Правительства Ростовской области от 02.05.2023 № 324
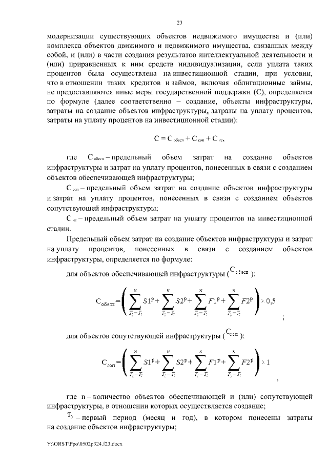
"Об утверждении Порядка возмещения затрат, указанных в части 1 статьи 15 Федерального закона "О защите и поощрении капиталовложений в Российской Федерации", понесенных организацией, реализующей проект, в рамках осуществления инвестиционного проекта, в отношении которого заключено соглашение о защите и поощрении капиталовложений"
Номер опубликования: 6100202305040002
Дата опубликования: 04.05.2023
Страница №23 из 27:
Увеличить