Официальное опубликование правовых актов
ОФИЦИАЛЬНОЕ ОПУБЛИКОВАНИЕ
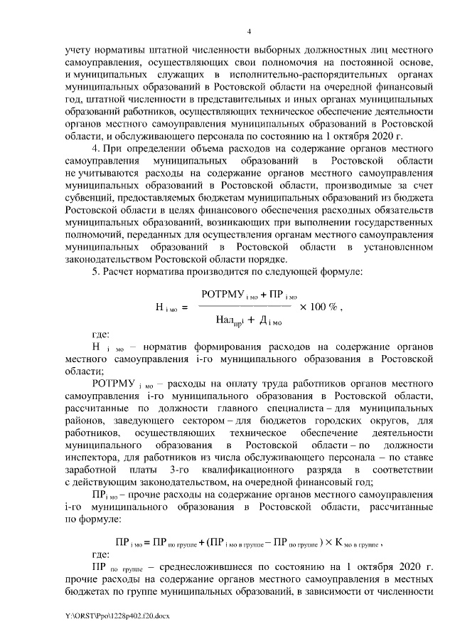
Постановление Правительства Ростовской области от 28.12.2020 № 402
"Об утверждении Методики расчета нормативов формирования расходов на содержание органов местного самоуправления муниципальных образований в Ростовской области"
Номер опубликования: 6100202012290006
Дата опубликования: 29.12.2020
Страница №4 из 6:
Увеличить