Официальное опубликование правовых актов
ОФИЦИАЛЬНОЕ ОПУБЛИКОВАНИЕ
Постановление Правительства Ростовской области от 28.05.2020 № 488
"О внесении изменений в некоторые постановления Правительства Ростовской области"
Номер опубликования: 6100202006010004
Дата опубликования: 01.06.2020
Страница №5 из 6:
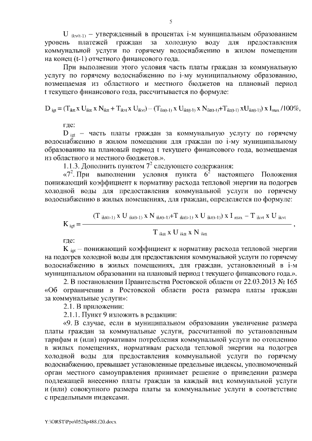
Увеличить