Официальное опубликование правовых актов
ОФИЦИАЛЬНОЕ ОПУБЛИКОВАНИЕ
Постановление Правительства Ростовской области от 30.03.2020 № 261
"О внесении изменений в постановление Правительства Ростовской области от 17.10.2018 № 653"
Номер опубликования: 6100202004010007
Дата опубликования: 01.04.2020
Страница №106 из 122:
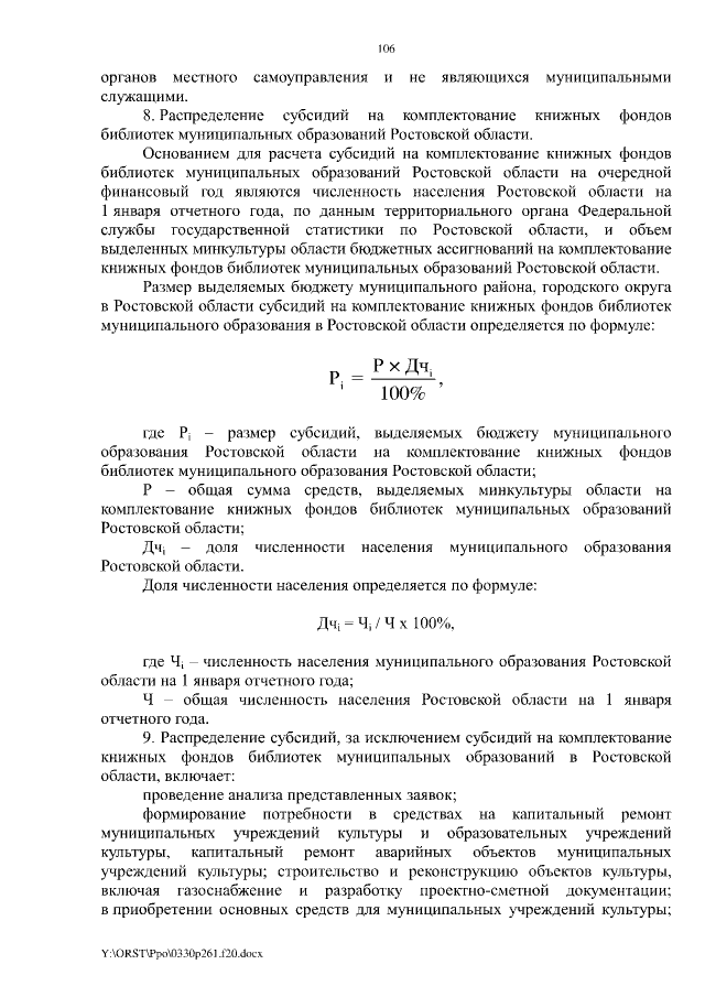
Увеличить