Официальное опубликование правовых актов
ОФИЦИАЛЬНОЕ ОПУБЛИКОВАНИЕ
Постановление Правительства Ростовской области от 26.12.2018 № 851
"О нормативах формирования расходов на содержание органов местного самоуправления муниципальных образований Ростовской области"
Номер опубликования: 6100201812290013
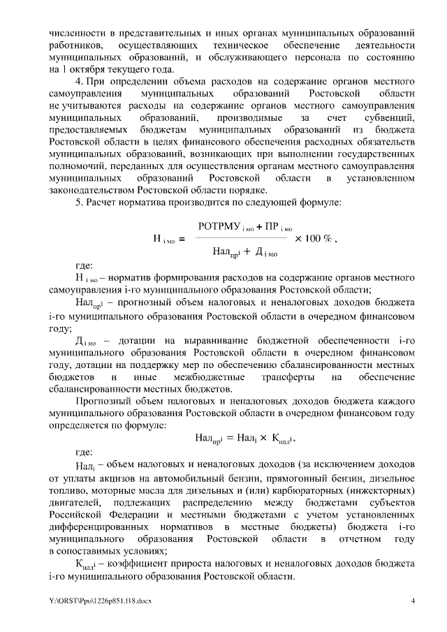
Дата опубликования: 29.12.2018
Страница №4 из 18:
Увеличить