Официальное опубликование правовых актов
ОФИЦИАЛЬНОЕ ОПУБЛИКОВАНИЕ
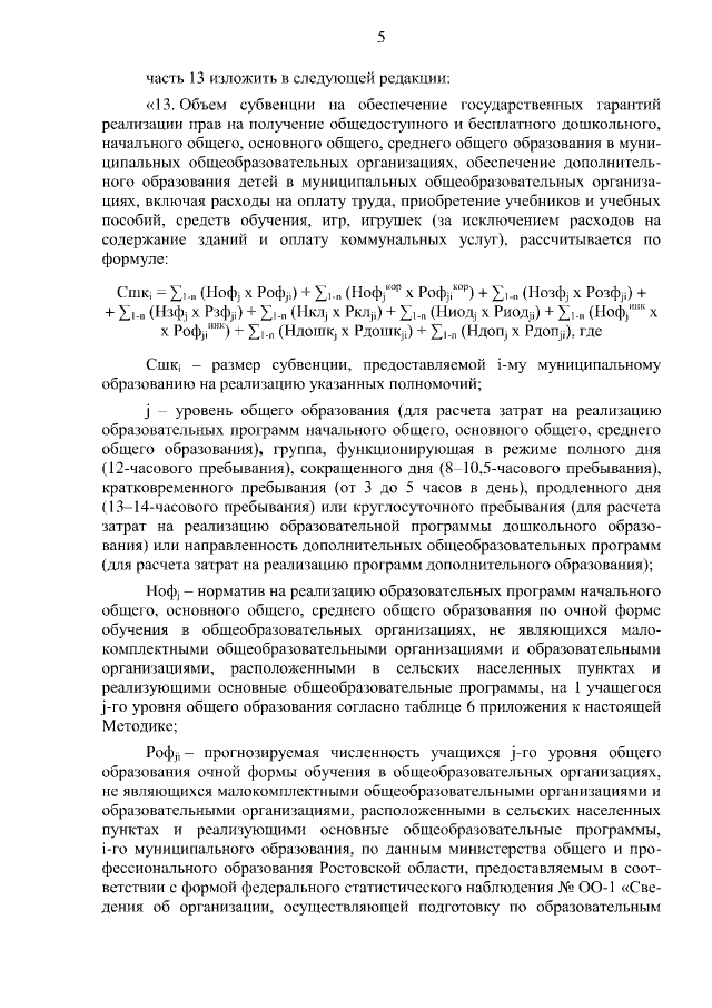
Областной закон Ростовской области от 20.12.2018 № 69-ЗС
"О внесении изменений в Областной закон "О межбюджетных отношениях органов государственной власти и органов местного самоуправления в Ростовской области"
Номер опубликования: 6100201812240006
Дата опубликования: 24.12.2018
Страница №5 из 68:
Увеличить