Постановление Правительства Пензенской области от 05.03.2026 № 161-пП
"О внесении изменений в отдельные нормативные правовые акты Правительства Пензенской области"
"О внесении изменений в отдельные нормативные правовые акты Правительства Пензенской области"
Номер опубликования: 5800202603100002
Дата опубликования:
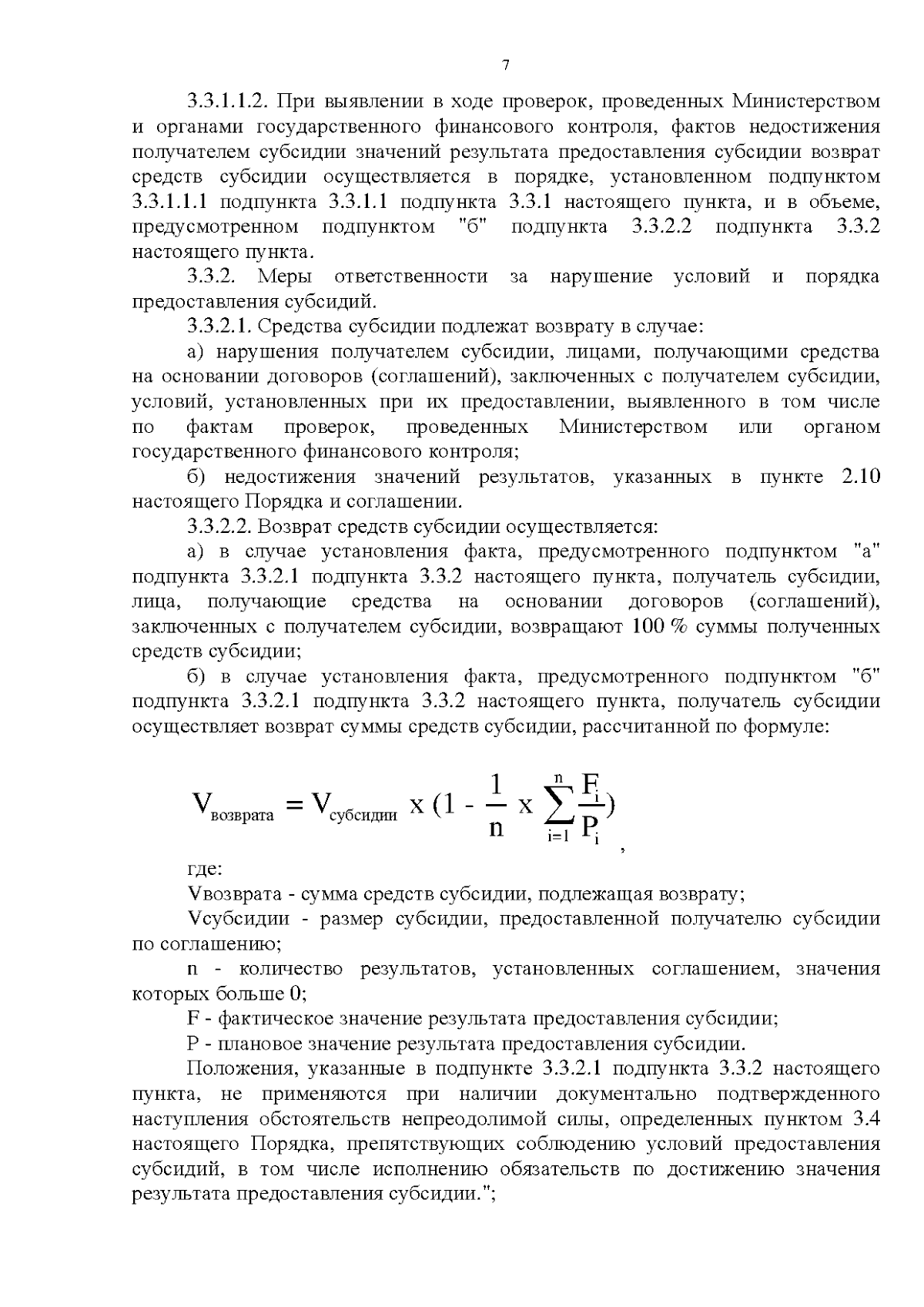
10.03.2026
