Официальное опубликование правовых актов
ОФИЦИАЛЬНОЕ ОПУБЛИКОВАНИЕ
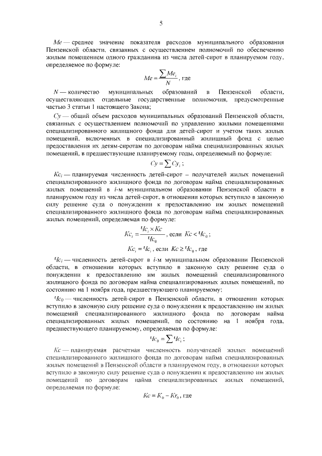
Закон Пензенской области от 16.10.2015 № 2813-ЗПО
"О внесении изменения в Закон Пензенской области "О наделении органов местного самоуправления Пензенской области отдельными государственными полномочиями Пензенской области и отдельными государственными полномочиями Российской Федерации, переданными для осуществления органам государственной власти Пензенской области"
Номер опубликования: 5800201510190013
Дата опубликования: 19.10.2015
Страница №5 из 6:
Увеличить