Официальное опубликование правовых актов
ОФИЦИАЛЬНОЕ ОПУБЛИКОВАНИЕ
Постановление Правительства Нижегородской области от 27.04.2024 № 217
"О внесении изменений в постановление Правительства Нижегородской области от 1 сентября 2017 г. № 651"
Номер опубликования: 5200202405030006
Дата опубликования: 03.05.2024
Страница №33 из 225:
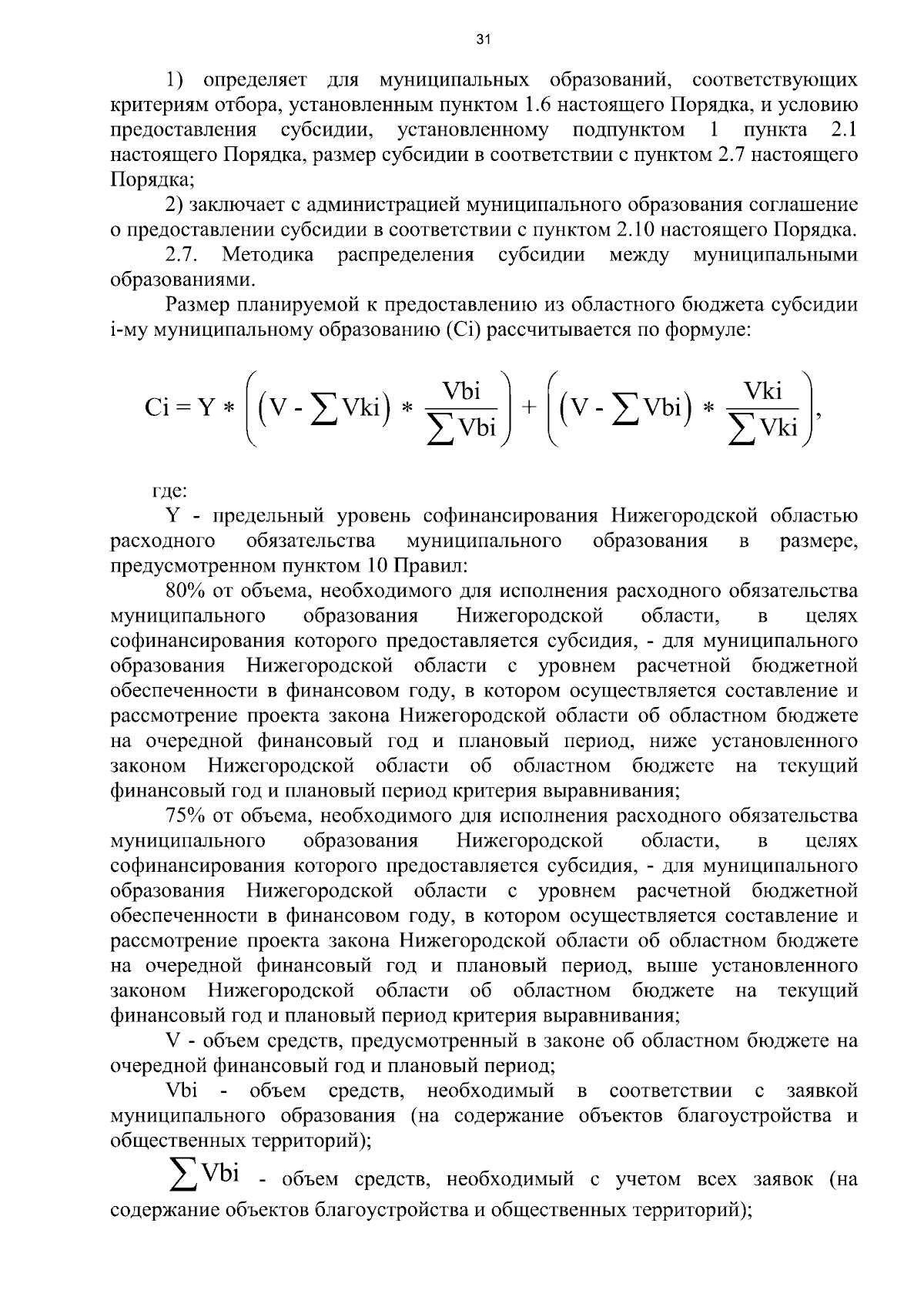
Увеличить