Официальное опубликование правовых актов
ОФИЦИАЛЬНОЕ ОПУБЛИКОВАНИЕ
Постановление Правительства Мурманской области от 05.12.2025 № 811-ПП
"О внесении изменений в некоторые постановления Правительства Мурманской области"
Номер опубликования: 5100202512080008
Дата опубликования: 08.12.2025
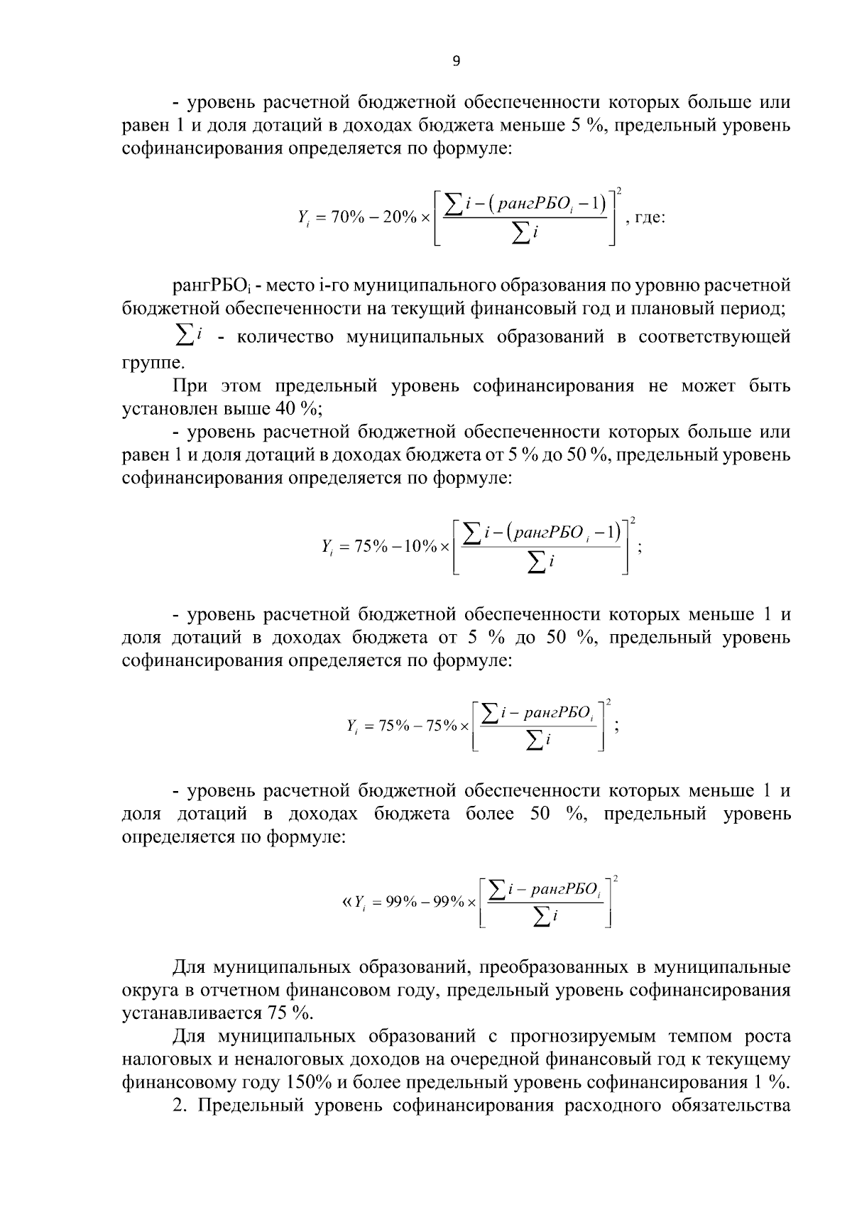
Страница №10 из 25:
Увеличить