Официальное опубликование правовых актов
ОФИЦИАЛЬНОЕ ОПУБЛИКОВАНИЕ
Постановление администрации Костромской области от 31.07.2023 № 319-а
"Об утверждении государственной программы Костромской области "Комплексное развитие сельских территорий Костромской области"
Номер опубликования: 4400202308010005
Дата опубликования: 01.08.2023
Страница №115 из 220:
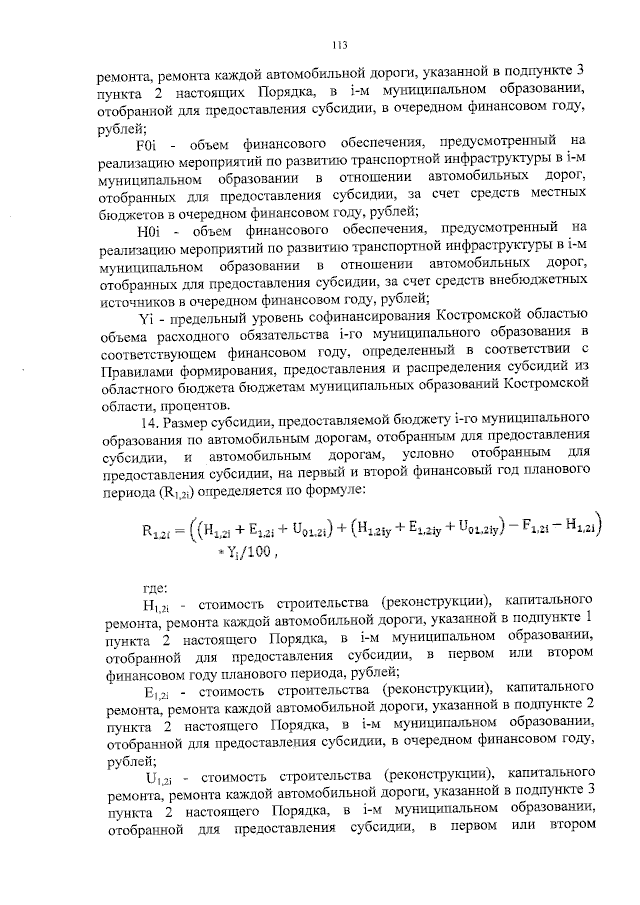
Увеличить